
恶心且可怕😱

恶心且可怕😱


恶心且可怕😱

恶心且可怕😱

QQ空间
微博
微信扫一扫分享
这些回帖亮了
兄弟,我每年卖十几吨,怎么就起霉了。


商家会说自己卖的东西有问题?

商家会说自己卖的东西有问题?

Ai可是会胡说八道的,而且Ai的答案可以喂出来

业务需要我工作里经常接触ai,而且我司在ai应用届还算业内比较领先的…但是说实话越接触我就越反感ai,因为ai会装得很专业去胡扯八道,而且近期因为ai胡扯需要我去擦屁股的烂事越来越多。反正给我感觉ai就是那种单位里最招人反感的同事:p也不会,但它能够做到一点心理负担都没有地说谎,而且更讨厌的是领导永远不会问责ai,ai犯错那也是你没给他引导好…
业务需要我工作里经常接触ai,而且我司在ai应用届还算业内比较领先的…但是说实话越接触我就越反感ai,因为ai会装得很专业去胡扯八道,而且近期因为ai胡扯需要我去擦屁股的烂事越来越多。反正给我感觉ai就是那种单位里最招人反感的同事:p也不会,但它能够做到一点心理负担都没有地说谎,而且更讨厌的是领导永远不会问责ai,ai犯错那也是你没给他引导好…
业务需要我工作里经常接触ai,而且我司在ai应用届还算业内比较领先的…但是说实话越接触我就越反感ai,因为ai会装得很专业去胡扯八道,而且近期因为ai胡扯需要我去擦屁股的烂事越来越多。反正给我感觉ai就是那种单位里最招人反感的同事:p也不会,但它能够做到一点心理负担都没有地说谎,而且更讨厌的是领导永远不会问责ai,ai犯错那也是你没给他引导好…
业务需要我工作里经常接触ai,而且我司在ai应用届还算业内比较领先的…但是说实话越接触我就越反感ai,因为ai会装得很专业去胡扯八道,而且近期因为ai胡扯需要我去擦屁股的烂事越来越多。反正给我感觉ai就是那种单位里最招人反感的同事:p也不会,但它能够做到一点心理负担都没有地说谎,而且更讨厌的是领导永远不会问责ai,ai犯错那也是你没给他引导好…
ai最大的问题是它给谎言无数的数据支撑,以前需要辛辛苦苦几十年才能编个卡申银矿骗人。现在它一分钟给你一个圆成球的瞎话,普通人根本无法区分
ai最大的问题是它给谎言无数的数据支撑,以前需要辛辛苦苦几十年才能编个卡申银矿骗人。现在它一分钟给你一个圆成球的瞎话,普通人根本无法区分
可以这么说
发酵完整的是有益菌掌控一切,发酵不完整就是有了有害菌。
类似腌火腿是一样的,但有害菌最大的特点是发臭,发酸。
理论上金花是一种有益菌,但实际上每个茶块的金花,有多少有害菌是不知道的。
这个世界不是非是即否的。
可以这么说
发酵完整的是有益菌掌控一切,发酵不完整就是有了有害菌。
类似腌火腿是一样的,但有害菌最大的特点是发臭,发酸。
理论上金花是一种有益菌,但实际上每个茶块的金花,有多少有害菌是不知道的。
这个世界不是非是即否的。
金花不全是黄曲霉,但是送检金花全检测出黄曲霉成分
金花不全是黄曲霉,但是送检金花全检测出黄曲霉成分
我的确喝所谓的所谓的金花茶。喝到医院去过,上吐下泻,躺下来就吐,在酒店顶不住了,同事带去的医院。
当时是县里面,哪里就不说了,就说食物中毒的特征。但是那天从头到尾,我唯一入口但是同事没有吃喝的,就是所谓50年金花x化黑茶。

我的确喝所谓的所谓的金花茶。喝到医院去过,上吐下泻,躺下来就吐,在酒店顶不住了,同事带去的医院。
当时是县里面,哪里就不说了,就说食物中毒的特征。但是那天从头到尾,我唯一入口但是同事没有吃喝的,就是所谓50年金花x化黑茶。

这话证明你进了个假老茶圈子
这话证明你进了个假老茶圈子
我就在云南,身边有茶山的,每年给我拿茶叶的,除了跟我讲沃茶的手法好坏,口味差别以外,要么就是讲如何保存,从来没有一个人跟我讲金花普洱。。。可能我认识的都是假茶商,假茶农,不配进入老茶圈吧

我就在云南,身边有茶山的,每年给我拿茶叶的,除了跟我讲沃茶的手法好坏,口味差别以外,要么就是讲如何保存,从来没有一个人跟我讲金花普洱。。。可能我认识的都是假茶商,假茶农,不配进入老茶圈吧

黄曲霉素是真菌产生的,霉变的东西里面有很正常,我理解陈茶里有黄曲霉素是正常的,最后还是要谈回剂量的问题
黄曲霉素是真菌产生的,霉变的东西里面有很正常,我理解陈茶里有黄曲霉素是正常的,最后还是要谈回剂量的问题
黄曲霉素这东西,毒性算是比较大,所以标准的数值很低的,一般情况基本上是但凡有,必超标。除非是牛奶、果汁这类液体产品,在大规模生产时,还可能有那种部分霉变,整体发生稀释,最后结果达标的情况。
黄曲霉素这东西,毒性算是比较大,所以标准的数值很低的,一般情况基本上是但凡有,必超标。除非是牛奶、果汁这类液体产品,在大规模生产时,还可能有那种部分霉变,整体发生稀释,最后结果达标的情况。
可以这么说发酵完整的是有益菌掌控一切,发酵不完整就是有了有害菌。类似腌火腿是一样的,但有害菌最大的特点是发臭,发酸。理论上金花是一种有益菌,但实际上每个茶块的金花,有多少有害菌是不知道的。这个世界不是非是即否的。
可以这么说
发酵完整的是有益菌掌控一切,发酵不完整就是有了有害菌。
类似腌火腿是一样的,但有害菌最大的特点是发臭,发酸。
理论上金花是一种有益菌,但实际上每个茶块的金花,有多少有害菌是不知道的。
这个世界不是非是即否的。
那我选择不冒这个险
那我选择不冒这个险
说白了就普洱茶饼那个保存方式,不长霉就怪了

说白了就普洱茶饼那个保存方式,不长霉就怪了

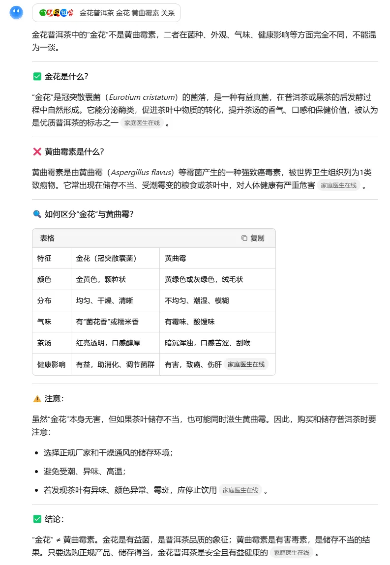
普洱茶哪来的金花?连基本逻辑都搞错了,普洱茶长所谓的“金花”就是起霉了。黑茶的金花是冠突散囊菌,也只有黑茶的茯苓茶刻意会去培养,这是有益菌。从没有听说过哪个普洱要去追求金花的。
[图片]
普洱茶哪来的金花?连基本逻辑都搞错了,普洱茶长所谓的“金花”就是起霉了。黑茶的金花是冠突散囊菌,也只有黑茶的茯苓茶刻意会去培养,这是有益菌。从没有听说过哪个普洱要去追求金花的。
![]()
普洱熟茶是黑茶的一种…..
普洱熟茶是黑茶的一种…..
ai最大的问题是它给谎言无数的数据支撑,以前需要辛辛苦苦几十年才能编个卡申银矿骗人。现在它一分钟给你一个圆成球的瞎话,普通人根本无法区分
ai最大的问题是它给谎言无数的数据支撑,以前需要辛辛苦苦几十年才能编个卡申银矿骗人。现在它一分钟给你一个圆成球的瞎话,普通人根本无法区分
人工智能的归宿不会就是人工骗子吧
人工智能的归宿不会就是人工骗子吧
全部回帖
说白了就普洱茶饼那个保存方式,不长霉就怪了

说白了就普洱茶饼那个保存方式,不长霉就怪了

金花不全是黄曲霉,但是送检金花全检测出黄曲霉成分
金花不全是黄曲霉,但是送检金花全检测出黄曲霉成分
普洱茶哪来的金花?连基本逻辑都搞错了,普洱茶长所谓的“金花”就是起霉了。黑茶的金花是冠突散囊菌,也只有黑茶的茯苓茶刻意会去培养,这是有益菌。从没有听说过哪个普洱要去追求金花的。
![]()
普洱茶哪来的金花?连基本逻辑都搞错了,普洱茶长所谓的“金花”就是起霉了。黑茶的金花是冠突散囊菌,也只有黑茶的茯苓茶刻意会去培养,这是有益菌。从没有听说过哪个普洱要去追求金花的。
![]()
说白了就普洱茶饼那个保存方式,不长霉就怪了

兄弟,我每年卖十几吨,怎么就起霉了。


兄弟,我每年卖十几吨,怎么就起霉了。


兄弟,我每年卖十几吨,怎么就起霉了。


商家会说自己卖的东西有问题?

商家会说自己卖的东西有问题?

Ai可是会胡说八道的,而且Ai的答案可以喂出来

业务需要我工作里经常接触ai,而且我司在ai应用届还算业内比较领先的…但是说实话越接触我就越反感ai,因为ai会装得很专业去胡扯八道,而且近期因为ai胡扯需要我去擦屁股的烂事越来越多。反正给我感觉ai就是那种单位里最招人反感的同事:p也不会,但它能够做到一点心理负担都没有地说谎,而且更讨厌的是领导永远不会问责ai,ai犯错那也是你没给他引导好…
业务需要我工作里经常接触ai,而且我司在ai应用届还算业内比较领先的…但是说实话越接触我就越反感ai,因为ai会装得很专业去胡扯八道,而且近期因为ai胡扯需要我去擦屁股的烂事越来越多。反正给我感觉ai就是那种单位里最招人反感的同事:p也不会,但它能够做到一点心理负担都没有地说谎,而且更讨厌的是领导永远不会问责ai,ai犯错那也是你没给他引导好…
业务需要我工作里经常接触ai,而且我司在ai应用届还算业内比较领先的…但是说实话越接触我就越反感ai,因为ai会装得很专业去胡扯八道,而且近期因为ai胡扯需要我去擦屁股的烂事越来越多。反正给我感觉ai就是那种单位里最招人反感的同事:p也不会,但它能够做到一点心理负担都没有地说谎,而且更讨厌的是领导永远不会问责ai,ai犯错那也是你没给他引导好…
业务需要我工作里经常接触ai,而且我司在ai应用届还算业内比较领先的…但是说实话越接触我就越反感ai,因为ai会装得很专业去胡扯八道,而且近期因为ai胡扯需要我去擦屁股的烂事越来越多。反正给我感觉ai就是那种单位里最招人反感的同事:p也不会,但它能够做到一点心理负担都没有地说谎,而且更讨厌的是领导永远不会问责ai,ai犯错那也是你没给他引导好…
ai最大的问题是它给谎言无数的数据支撑,以前需要辛辛苦苦几十年才能编个卡申银矿骗人。现在它一分钟给你一个圆成球的瞎话,普通人根本无法区分
ai最大的问题是它给谎言无数的数据支撑,以前需要辛辛苦苦几十年才能编个卡申银矿骗人。现在它一分钟给你一个圆成球的瞎话,普通人根本无法区分
可以这么说发酵完整的是有益菌掌控一切,发酵不完整就是有了有害菌。类似腌火腿是一样的,但有害菌最大的特点是发臭,发酸。理论上金花是一种有益菌,但实际上每个茶块的金花,有多少有害菌是不知道的。这个世界不是非是即否的。
可以这么说
发酵完整的是有益菌掌控一切,发酵不完整就是有了有害菌。
类似腌火腿是一样的,但有害菌最大的特点是发臭,发酸。
理论上金花是一种有益菌,但实际上每个茶块的金花,有多少有害菌是不知道的。
这个世界不是非是即否的。
那我选择不冒这个险
那我选择不冒这个险
ai最大的问题是它给谎言无数的数据支撑,以前需要辛辛苦苦几十年才能编个卡申银矿骗人。现在它一分钟给你一个圆成球的瞎话,普通人根本无法区分
ai最大的问题是它给谎言无数的数据支撑,以前需要辛辛苦苦几十年才能编个卡申银矿骗人。现在它一分钟给你一个圆成球的瞎话,普通人根本无法区分
人工智能的归宿不会就是人工骗子吧
人工智能的归宿不会就是人工骗子吧
上海匡慧网络科技有限公司 沪B2-20211235 沪ICP备2021021198号-6 网信算备310109445163904240019号 Copyright ©2021 KUANGHUI All Rights Reserved. 匡慧公司 版权所有